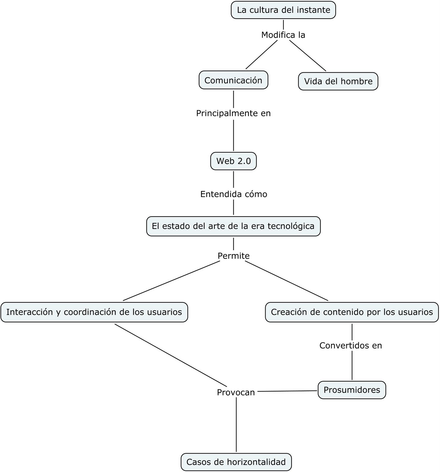
La cultura del instante
2.22.2011
2.14.2011
¿OPORTUNIDAD O AMENAZA?
Las empresas deben “cuidarse” de que sus productos y servicios sean de una calidad adecuada y de no engañar al cliente, ya que muchos de ellos pueden llegar a dañar a la empresa publicando quejas y experiencias en Internet. Un claro ejemplo es la página web http://www.apestan.com/ o http://www.quejasonline.com/. Allí aparecen comentarios del estilo:
Javier el November 21st, 2008 at 9:19 pm
Poseo el servicio de “INTERNET MÓVIL” de Claro Argentina desde hace 5 meses. Espeluznantemente malo. Yo creo que se esfuerzan día a día para que funcione cada vez peor.
ORIANA el December 1st, 2008 at 11:40 am
MI QUEJA VA DIRIGIDA A LA EMPRESA CLARO SI ASI SE LE PUEDE LLAMAR A ESOS LADRONES! Q ME ROBARON EN LA PROPIA CARA .. ESTA QUEJA ES PARA QUE NADIE MAS PASE POR LO QUE PASE.
Casos como estos a continuación son muestras de lo bueno y lo malo que le puede pasar a una empresa al utilizar las herramientas que le ofrece la Web 2.0:
Ambos casos fueron tomados del libro Nuevas Tecnologías de la Información y la Comunicación de Ana María Andrada.2.13.2011
CASO VICHY
Este es un caso en el que una empresa intenta utilizar estas nuevas herramientas que le ofrece el avance de las TIC, que si bien pueden ser muy útiles, también pueden terminar como en éste caso.
En el año 2005, Vichy lanzó una crema anti-arrugas, para lo que utilizó una nueva estrategia publicitaria: la conversación en la red. Los expertos decidieron realizar esta conversación a través de un blog, ya que en Francia, el blogging tuvo una aceptación mayor al promedio. Así, se creó un personaje llamado Claire y un blog de la marca. Una hora después, los bloggers comenzaron a acusar a Vichy de estar engañándolos a través de la utilización de un personaje falso. Esto se debió a que el lenguaje del equipo de marketing, que había intentado sonar como la voz de Claire, había sido identificado. Así, la confianza por parte de los consumidores fue dañada.
Vichy debió clausurar el blog y pedir disculpas por las molestias ocasionadas luego de una nota que se escribió en una revista francesa que decía: “Las marcas que intentan disfrazarse de autores ya no son creíbles. Escribir sobre las características de un producto como si fuera un blog es una idea tonta. Vichy continúa haciendo marketing top-down: lo opuesto a la filosofía de los bloggers”.
Se creó luego un nuevo blog, en donde las personas reales escribían sobre sus verdaderas experiencias con los productos de la marca.
Fuente: Publicidad 2.0 (Plataforma E-learning)
2.12.2011
CASO UNILEVER
En el año 2005, un hombre llamado Dan Entin escribió en su blog sobre su desodorante favorito, el cual ya no podía encontrar en las tiendas que solían venderlo. El desodorante era Degree Sport de Unilever. Además escribió que había estado intentando contactarse con la empresa para obtener una explicación pero nada había ocurrido.
Un par de días después de escribir eso en su blog, Dan recibió un mail de Mike Fortner, brand manager de Degree Sport, quién le envió una lista de los locales en donde podía encontrar el producto y además le envió una caja por su lealtad a la marca.
En este caso podemos observar como el departamento de marketing de Unilever estaba controlando la blogósfera y pudo, a través de eso, sacar provecho del a situación y así conseguir la “lealtad” del cliente.
Esto es lo que sucede en un mercado hiper-conectado, en donde, sin la intervención de la publicidad, la empresa puede intervenir y ganar un cliente “para toda la vida”.

Fuente: Publicidad 2.0 (Plataforma E-learning)
2.11.2011
CASO 5
LAS REDES SOCIALES Y LAS EMPRESAS
Con el surgimiento de la Web 2.0 y, como consecuencia, los prosumidores, hoy en día las empresas utilizan diferentes estrategias para competir en el mercado. Es decir, con la compra de un producto o servicio, se incluyen diferentes beneficios y regalos. “Este tipo de desarrollos, llamados activos intengibles, introducen el concepto de econo
mía intangible, definida por la UNESCO como capital de ideas”. (Fuente: Nuevas Tecnologías de
CASO DOVE
Dove brinda materiales de asesoramiento para ayudar a combatir enfermedades de desordenes alimenticios en su página web www.porlabellezareal.com. El objetivo de la marca es agregar un valor intangible, que influirá en las personas a la hora de comprar un producto de Dove.

CASO DIARIO NEW YORK TIMES
El diario New York Times, lanzó en EE.UU su versión de diario digital “Times reader 2.0”, cuya frase característica es: “Bienvenido al futuro. Su diario está aquí”. El mismo permite a los usuarios, no solo navegar en el diario, sino también hacer crucigramas e interactuar con él de manera “natural y fluida”, tal como si fuera un diario impreso en papel.

Fuente de los casos: Nuevas Tecnologías de
2.10.2011
CASO 4
REVOLUCIÓN EGIPCIA:
REVOLUCIÓN ON-LINE
El 25 de enero del 2011 comenzaron las manifestaciones callejeras en Egipto para derrocar la presidencia Hosini Mubarak. Las mismas fueron lideradas por jóvenes inspirados en la revolución tunecina, y se expandieron por todo el país. Gracias a las redes sociales digitales, las sociedades de Egipto se movilizaron con gran rapidez y pudieron desestabilizar el poder en muy poco tiempo. “Egipcios jóvenes, mirando por las ventanas de Internet, han adquirido un sentido más agudo de las libertades y de las oportunidades que les faltan. Ellos han encontrado en los medios de comunicación social una forma de interactuar y de compartir ideas. Evitaron así, en el espacio virtual, las restricciones impuestas a la libertad física".
Mucha gente posteaba en sus blogs frases tales como la siguiente: “Nunca pensé que todo esto que empezó como una llamada en las redes sociales, iba a dar un giro de 180 grados al país y de la manera que lo ha hecho. El día 25 de enero todo el mundo a mí alrededor miraba la situación de reojo y con escepticismo hasta que, como si de un imán se tratase, la gente de todas las edades y clases sociales se acercaba en masa al centro de la ciudad para pedir bajo una misma voz un nuevo gobierno y una nueva Constitución”.
Mubarak se dio cuenta, gracias al fenómeno de las redes sociales, que no podía controlarlo todo: no podía callar lo que las personas escribían en Internet. Así, todo el mundo se mantenía al tanto de la crisis en Egipto, hasta que los servicios de telefonía móvil e Internet fueron cancelados, además de los servicios de ferrocarriles y los suministros de combustibles.
El mundo está siento testigo de la primera revolución on-line, que incentivará a las sociedades que tengan al alcance la posibilidad de utilizar esta herramienta para luchar contra el poder de la autocracia.
2.09.2011
CASO 3
EL TERREMOTO EN JAPÓN
El 21 de diciembre del 2010, algo similar a lo que ocurrió en Chile ocurrió también en Japón. Un terremoto de 7,3 grados de magnitud en la escala Richter en el océano Pacífico sacudió al país. Las personas de todo el mundo lograron comunicarse a través de las distintas redes sociales, así como ocurrió en Chile. Gracias principalmente a Twitter los japoneses lograron una interacción coordinada para que la gente se enterara de este terremoto.
Se dio en Japón el mismo caso que en Chile,
. Los mismos usuarios coordinados en